
Highlights
- નમો ઇ-ટેબ્લેટ યોજના હેઠળ ગુજરાતના વિદ્યાર્થીઓને નીચેના લાભો આપવામાં આવશે :-
- પસંદગી પામેલા વિદ્યાર્થીઓને ટેબ્લેટ આપવામાં આવશે.
- વિદ્યાર્થીઓએ માત્ર રૂ. 1, 000/- ટેબ્લેટ માટે.
Website
Customer Care
- ગુજરાત નોલેજ કન્સોર્ટિયમ હેલ્પલાઈન નંબર :- 07926302067.
- ગુજરાત હેલ્પડેસ્કનું નોલેજ કન્સોર્ટિયમ ઇમેઇલ :-
- info-kcg@gujarat.gov.in.
- osd-kcg@gujgov.edu.in.
યોજનાની ઝાંખી |
|
---|---|
યોજનાનું નામ | ગુજરાત નમો ઈ-ટેબ્લેટ યોજના |
લાભો |
|
લાભાર્થીઓ | ગુજરાતના પ્રથમ વર્ષના કોલેજના વિદ્યાર્થીઓ માટે. |
નોડલ વિભાગ | શિક્ષણ વિભાગ, ગુજરાત સરકાર. |
નોડલ સંસ્થા | ગુજરાતનું નોલેજ કોન્સોર્ટિમ. |
લાગુ કરવાની રીત | કોલેજમાં અરજી ફોર્મ જમા કરીને. |
પરિચય
- ગુજરાત સરકાર વિદ્યાર્થીઓ માટેની કલ્યાણકારી યોજના માટે જાણીતી છે.
- સરકાર વિદ્યાર્થીઓને દરેક પ્રકારની સહાય પૂરી પાડે છે, પછી ભલે તે નાણાંકીય હોય કે સબસિડીના રૂપમાં હોય.
- ગુજરાત સરકાર દ્વારા શરૂ કરવામાં આવેલી મુખ્ય કલ્યાણકારી યોજનાઓમાંની એક છે નમો ઇ-ટેબ્લેટ યોજના.
- આ યોજના શરૂ કરવા પાછળનો મુખ્ય ઉદ્દેશ વિદ્યાર્થીઓને ટેકનોલોજીકલ શિક્ષણનો ભાગ બનવા માટે પ્રોત્સાહિત કરવાનો અને પોતાને તેનો ઉપયોગ કરવા માટે પ્રોત્સાહિત કરવાનો છે.
- ગુજરાત સરકારનો શિક્ષણ વિભાગ આ યોજનાનો નોડલ વિભાગ છે.
- ગુજરાતનું નોલેજ કોન્સોર્ટિમ આ યોજનાની અમલીકરણ સંસ્થા છે.
- આ યોજના ગુજરાત ફ્રી ટેબ્લેટ યોજના તરીકે પણ ઓળખાય છે.
- ગુજરાત નમો ઇ-ટેબ્લેટ યોજના હેઠળ ગુજરાત સરકાર પાત્ર વિદ્યાર્થીઓને ટેબ્લેટ રૂ. 1,000/-.
- કોઈપણ સરકારી માન્યતા પ્રાપ્ત શૈક્ષણિક સંસ્થામાં સ્નાતક અભ્યાસક્રમના પ્રથમ વર્ષમાં અભ્યાસ કરતા વિદ્યાર્થીઓ ગુજરાત નમો ઇ-ટેબ્લેટ યોજના હેઠળ ટેબ્લેટ માટે અરજી કરવા પાત્ર છે.
- વિવિધ ઉદ્યોગ વિદ્યાલયના વિદ્યાર્થીઓ પણ ટેબ્લેટ માટે અરજી કરવા પાત્ર છે.
- વિદ્યાર્થીઓને પૂરી પાડવામાં આવેલ ટેબ્લેટ શૈક્ષણિક સામગ્રીથી ભરેલા હોય છે.
- ટેબ્લેટમાં શૈક્ષણિક સામગ્રીમાં નીચે ઉલ્લેખિત શૈક્ષણિક સામગ્રીનો સમાવેશ થાય છે :-
- ઇ પાઠ્યપુસ્તકો.
- વીડિયો વ્યાખ્યાન રેકોર્ડ.
- ઇ પુસ્તકો.
- અને ઘણી વધુ શીખવાની સામગ્રી.
- વિદ્યાર્થીની વાર્ષિક કૌટુંબિક આવક ૧૦૦૦૦૦/- થી ઓછી હોવી જોઈએ.
- ગુજરાત નમો ઇ-ટેબ્લેટ હેઠળ પૂરી પાડવામાં આવેલ ટેબ્લેટ સંપૂર્ણ મફત નથી, વિદ્યાર્થીઓએ રૂ. 1,000/- ચૂકવવા પડશે.
- આ ટેબ્લેટની વાસ્તવિક કિંમત આશરે રૂ. 8, 000/- થી 9,000/- અને ટેબ્લેટની બ્રાન્ડ લેનોવો અથવા એસર છે.
- પાત્ર વિદ્યાર્થીઓ ગુજરાત નમો ઇ-ટેબ્લેટ યોજના હેઠળ ટેબ્લેટ માટે તેમની સંબંધિત કોલેજ અથવા યુનિવર્સિટીમાં અરજી ફોર્મ જમા કરીને અરજી કરી શકે છે.
લાભો
- નમો ઇ-ટેબ્લેટ યોજના હેઠળ ગુજરાતના વિદ્યાર્થીઓને નીચેના લાભો આપવામાં આવશે :-
- પસંદગી પામેલા વિદ્યાર્થીઓને ટેબ્લેટ આપવામાં આવશે.
- વિદ્યાર્થીઓએ માત્ર રૂ. 1, 000/- ટેબ્લેટ માટે.
લાયકાત
- ગુજરાતના કાયમી રહેવાસીઓ.
- અરજદાર વિદ્યાર્થી હોવો જોઈએ.
- અરજદાર કોલેજના પ્રથમ વર્ષમાં હોવો જોઈએ.
- વિદ્યાર્થીની વાર્ષિક આવક રૂ. 1,00,000/-
- વિવિધ ઉદ્યોગ વિદ્યાલયના વિદ્યાર્થીઓ પણ અરજી કરવા પાત્ર છે.
દસ્તાવેજ
- ગુજરાતનું નિવાસસ્થાન જરૂરી છે.
- આધાર કાર્ડ.
- 12મા ધોરણની માર્કશીટ.
- 12મા ધોરણનું પ્રમાણપત્ર.
- જાતિ પ્રમાણપત્ર.
- આવક પ્રમાણપત્ર.
- કોલેજ પ્રવેશ પુરાવો.
ટેબ્લેટની વિશેષતા
ડિસ્પ્લે | ૭ ઇંચ એચડી |
પ્રોસેસર | ક્વાડ કોર પ્રોસેસર 1.3 ગીગાહર્ટ્ઝ |
રેમ | ૧ જીબી |
રોમ | ૮ જીબી |
એક્સપેન્ડેબલ | 64 જીબી સુધી |
બૅટરી | 3450 એમેએચ |
વજન | 300 ગ્રામ્સ |
સિમ | ૪ જી માઇક્રો સિંગલ |
રીઅર કેમેરા | ૨ એમપી |
ફ્રન્ટ કેમેરા | 0.3 એમપી |
એન્ડ્રોઇડ | એન્ડ્રોઇડ 5.1 લોલીપોપ |
ગુજરાત નમો ઇ-ટેબ્લેટ યોજનાની અરજી પ્રક્રિયા

કેવી રીતે કરશો અરજી
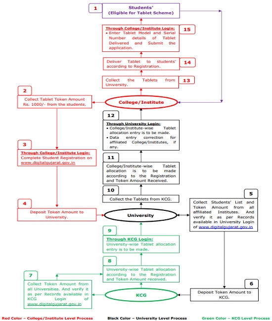
- ગુજરાત નમો ઇ-ટેબ્લેટ યોજના હેઠળ ટેબ્લેટ માટે અરજી કરવાનો એકમાત્ર રસ્તો એ છે કે વિદ્યાર્થી જે કોલેજ અથવા યુનિવર્સિટીમાં અભ્યાસ કરે છે ત્યાં અરજી ફોર્મ જમા કરાવવું.
- કોલેજ અથવા યુનિવર્સિટીના વહીવટી વિભાગમાંથી અરજીપત્રક લો.
- અરજીપત્રક યોગ્ય રીતે ભરો અને તમામ જરૂરી દસ્તાવેજો જોડો.
- જમા કરો રૂ. 1, 000/- અરજી ફોર્મ સાથે અને તેની રસીદ લો.
- ઓફિસમાં તમામ જરૂરી દસ્તાવેજો સાથે અરજીપત્રક જમા કરો.
- ત્યારબાદ કોલેજના અધિકારીઓ ડિજિટલ ગુજરાત પોર્ટલ પર પ્રાપ્ત અરજીની વિગતો અપલોડ કરે છે.
- પ્રાપ્ત થયેલી અરજીની જ્ઞાન સંઘના અધિકારીઓ દ્વારા ચકાસણી કરવામાં આવશે.
- પસંદગી પામેલા વિદ્યાર્થીઓને તેમની સંબંધિત કોલેજ અથવા યુનિવર્સિટીમાં ટેબ્લેટનું વિતરણ કરવામાં આવશે.
મહત્વની કડીઓ
- ગુજરાત નોલેજ કોન્સોર્ટિમ પોર્ટલ.
- ગુજરાત શિક્ષણ વિભાગ પોર્ટલ.
- ગુજરાત નમો ઇ-ટેબ્લેટ યોજના માર્ગદર્શિકા.
સંપર્ક વિગતો
- ગુજરાત નોલેજ કન્સોર્ટિયમ હેલ્પલાઈન નંબર :- 07926302067.
- ગુજરાત હેલ્પડેસ્કનું નોલેજ કન્સોર્ટિયમ ઇમેઇલ :-
- info-kcg@gujarat.gov.in.
- osd-kcg@gujgov.edu.in.
- ગુજરાત નોલેજ કન્સોર્ટિયમ,
પ્રજ્ઞાપુરમ કેમ્પસ, PRL ની સામે,
સરકારી ગર્લ્સ પોલિટેકનિક અને L.D કોલેજ ઓફ એન્જિનિયરિંગ,
નવરંગપુરા, અમદાવાદ,
ગુજરાત.
Do you have any question regarding schemes, submit it in scheme forum and get answers:
Feel free to click on the link and join the discussion!
This forum is a great place to:
- Ask questions: If you have any questions or need clarification on any aspect of the topic.
- Share your insights: Contribute your own knowledge and experiences.
- Connect with others: Engage with the community and learn from others.
I encourage you to actively participate in the forum and make the most of this valuable resource.
જાતિ | Person Type | યોજનાનો પ્રકાર | Govt |
---|---|---|---|
Stay Updated
×
Comments
is there any quota in tablet…
is there any quota in tablet scheme for SC?
please provide a list of…
please provide a list of empanelled service center
tablet service center in…
tablet service center in bharuch
is there any online…
is there any online application form of namo e tablet
BCA
I need a tablet
i think its one year i…
i think its one year i applied for gujarat namo e tablet scheme. but till date no money no tablet
need tablet for my study…
need tablet for my study. how to get tablet in Gujarat namo e tablet scheme
Study
Study
SCIENCE
NAMO E TABLET YOGNA LABH
Gujarat namo tablet scheme…
Gujarat namo tablet scheme student list
Comars
Gautam dhanabhai Bharwad
Tablet money
Tablet money
Tablet need for study
Tablet need for study
Physics, chemistry, biology
Tablet need for study
Namo tablet money
Namo tablet money
Can college student apply
Can college student apply
Nao e tablet money
Nao e tablet money
Namo e tablet money
Namo e tablet money
(No subject)
(No subject)
I want tablet
I want tablet
Money to buy tablet
Money to buy tablet
I Want leptop
I Want leptop
Study
D-92 Anand colony Pooja vidhyalay near Baroda express in Ahmedabad
Tablet
I want tablet
Science
Please
b b a
nava rabari vada seri 10 veraval gir somnath 362265
i need tablet
i need tablet
અમને પહેલા વર્ષમાં ટેબ્લેટ ન…
અમને પહેલા વર્ષમાં ટેબ્લેટ ન તું મળ્યુ હતું
how to get tablet
how to get tablet
How to get tablet
How to get tablet
For tablet
Gen - Ews cast is able to fill the form for E-Tablet ?
I want tablet
I want tablet
BCA
How
Math
i need a tab
Namo e teblet
I won't tebalet
Diploma
I want teblet
Account
I need tablate
I need tablet for study...
I need tablet for study...
what if do diploma after 10th
what if do diploma after 10th
નવી ટિપ્પણી ઉમેરો